My Portfolio

Hello there!! Since you have arrived here, allow me to explain the contents of this space in brief.
Welcome to my portfolio website. With experience across institute-level projects, industry internships, and self-initiated endeavors, I have used these platforms to enhance my design knowledge and communication skills to a great extent.
Currently pursuing User Experience Design, I possess a diversified skill set that includes usability testing, wireframing, prototyping, user research, user interface design, visual design, mobile/web application design, and user analytics.
As an open-minded person, I encourage you to feel free to reach out to me. Let’s collaborate to create new and interesting projects for the future.
PORTFOLIO PROJECTS

Warehouse Management System (Graduation Project)
This project involved the designing and developing of a Warehouse Management System (WMS) as part of an industry project at Aliter Business Solutions Pvt. Ltd. Managing warehouse operations can often prove to be a challenge if not automated. Maintaining physical logbook records of each and every data entry consumes extra time and could lead to manual errors, which disrupt operations. A Warehouse Management System (WMS) was the need of the hour to support on-ground operation and limit the use of physical records. This WMS project aims at solving these issues by optimizing and streamlining warehouse operations on digital platforms. By extending this platform to the warehouse workers, it creates an environment where tasks are completed faster, errors are close to none, and workers utilize their time in other important responsibilities at the warehouse apart from desk work.

Name of organisation: Aliter Business Solutions Private Limited
Organisation tagline: Passionately curious
About the organization: Aliter Business Solutions is a technology-based IoT and automation company that helps businesses by providing them simple and effective solutions that help make their processing more efficient and competent. Aliter Business Solutions began by offering business process and industrial automation solutions and has since expanded to include a wide range of allied services under its umbrella. It has since grown into a structured group of 80+ working enthusiasts in multiple locations across India, with its headquarters in Mumbai and offices in multiple cities such as Ahmedabad and Pune, since its inception in 2017. Aliter’s team of highly motivated experts has helped customers belonging to a plethora of different verticals by delivering innovative and customised solutions to suit their business models.
Location: Mumbai, Maharashtra, India
Workstyle: On-site

Rexel Group is a French multinational and a global leader in energy distribution, providing tailored solutions for production, maintenance, renovation, and construction to the industrial, residential, and commercial markets. Rexel is a renowned Paris Stock Exchange-listed global organisation with a presence in 19 countries. Rexel India is a 100% subsidiary of Rexel.
Rexel brings global expertise to India, aiming to be the top technical distributor for customers, suppliers, and employees with reliability and expertise. Rexel provides customer support with industrial automation, field instrumentation, complementary automation products, lighting solutions, and consolidation services, enhancing productivity and reducing energy consumption with innovative solutions from top manufacturers.

Evolve Automation Platform is a business platform by Aliter that is easy to configure, map, and integrate with any Enterprise Resource Planning (ERP) platform and third-party application. From gate-in to production, production to warehouse, and warehouse to gate-out, end-to-end traceability can be possible through Evolve. Evolve also provides real-time monitoring and tracking reports as per business OEM, OEE, or HO-level required analytics. With Evolve, there is no need to worry about user licenses, as it is a user-friendly platform and is built as per the latest UI/UX standards.
The Warehouse Management System (WMS) is a service that is part of the Evolve Automation Platform provided by Aliter.

The important stepping stone prior to starting the project designs was understanding the concept of warehouse management systems and its importance in managing daily warehouse activities. My role in this project was to assess and study the target groups’ design psychology, design various interfaces for each action, and assess the performance of the WMS after it is introduced in different warehouses.
My responsibility in the project was to coordinate research and design the interface of the application along with the associate UX designer (mentor). The design team consisted of 2 people (including me) who were responsible for designing all the interfaces pertaining to the system, interacting and gathering data and content from the content management team, coordinating the development of the project with the developer team, handing over the designs to the developers at Zeplin after low front-end coding, and assessing the performance of the system (design-wise) once it was introduced in the warehouses.
The Project: Warehouse management System (WMS)
Why is a WMS necessary?

Receiving: Check in and log incoming items. Verify that you’re receiving the right quantity, in the right condition, at the right time.
Put-away: Move items from the receiving dock to their correct storage locations.
Storage: Safely store and logically arrange inventory to enable fast and accurate picking.
Picking: Collect the items needed to fulfill sales orders.
Packing: Prepare the picked items for shipment. They must be safely packed into the correct packaging with an accurate packing slip.
Shipping: Send out the finalized sales orders, ensuring that they are on the right vehicle, at the right time, with the correct documentation, so customers receive their orders on time.

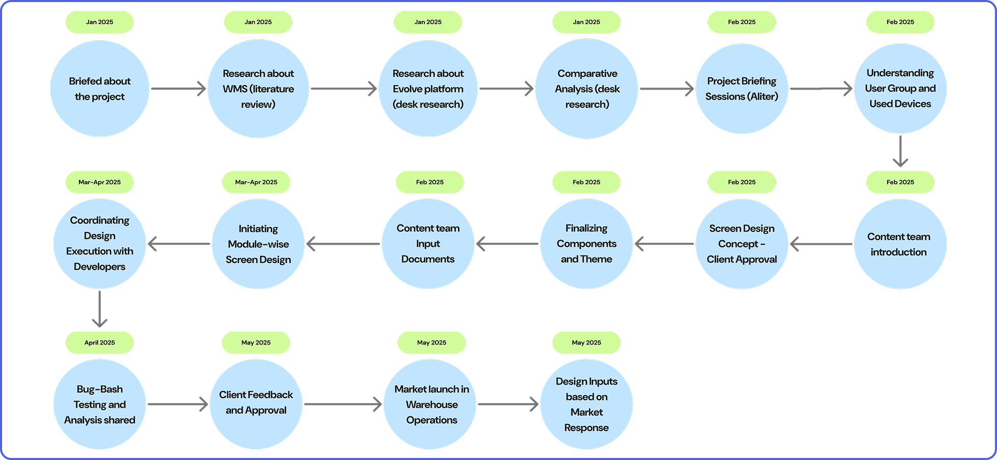
The project was initiated by the last week of January 2025. A project briefing with the project lead and managing director of Aliter gave a heads-up to do a literature review to understand the project. Screen designs and development were done after approval from the client, and the project was presented to the client, ready for warehouse operations, post-bug-bash testing, and project lead approval. The WMS was launched for market operations in May 2025.

The project followed a structural hierarchy of communication. In this hierarchy flow, the client Rexel is at the top, and the mode of communication to the top follows a process from the working teams to the project lead and the company managing director. The project lead was in charge of supervising all the deliverables of the design, development, and content teams and communicated all the deliverables and developments of the project, along with the managing director, to the representative of Rexel India.
Project Definition (Project Statement)
Literature Review (all modules)






Desk Research (Referring to Evolve Applications)
The Evolve Automation Platform (EAP) of Aliter hosts the employee Customer Relationship Management (CRM) Platform. Since the WMS is integrated within the Evolve System alongside the CRM platform, its components, themes, functionalities, and overall design were thoroughly analyzed and used as a reference for developing the WMS, with enhancements made wherever necessary. The company’s idea was to give their mobile-based platforms a unique appearance, which would assist in the promotion of multiple “smart services” of the same system at a time.

Questions based on which functional requirements were set:
1. Do you have any design references or visual guidelines you recommend we follow for the application’s user interface and overall look and feel?
2. Would you prefer the design to assume that only trained workers will be using the system, or should we also account for usability by untrained workers who may need to learn the system on the go?
3. Could you please specify the types of devices you plan to use for operating the WMS? Should it be designed for desktops, tablets, handheld scanners, mobile devices, or a combination of these?
4. Could you please provide some insight into the educational background and skill level of the primary users, such as warehouse workers? This will help us tailor the design to better suit their needs and ensure ease of use.

Upon discussions with the client, it was made clear that the application had to cater to warehouse workers, who have limited technical knowledge related to application usage and basic skill sets that are sufficient enough for warehouse operations. The main objective of the design was to keep everything plain and simple to ease the workload of the workers instead of increasing it through complicated systems. The application had to be made as self-explanatory as possible, ensuring task flows guiding the workers in one path towards a single goal.

Warehouse handheld devices, also known as portable data collection terminals (PDTs) or mobile RF terminals, are handheld devices used in warehouses to manage inventory, track goods, and streamline various operations. These devices typically feature barcode scanning capabilities and often include features like wireless connectivity and real-time data processing. Warehouse workers will be equipped with handheld devices capable of scanning barcodes, allowing for quick and automatic updating of entries to the warehouse cloud database.

A comparative study of existing mobile-based Warehouse Management Systems (WMS) was conducted before the design phase, focusing on key features relevant to the system being developed by Aliter. Leading WMS platforms such as Softengine WMS+, Infoplus, Logiwa WMS, and others were compared and analyzed based on the features highlighted in the table above.
Home Page Briefing
The design team had a discussion with the Managing Director (MD) of Aliter, who had a clear vision of what the application home screen should look like. The managing director, after discussions with the client, provided a clear briefing and shared a sketch of the home screen to visually convey his ideas to the team.
- Each row will consist of 3 cards, evenly distributed. The cards will consist of a module icon and text supporting the icon.
- A simple, readable, sans-serif font must be opted for in the entire application.
- The icon and text size should be kept slightly bigger than the standard size to make readability and navigation easier for the warehouse workers.
Screen Design Concept
Prior to proceeding with the screen designs, a screen concept of the “Gate Control” module was created since it had a considerable number of elements and components that would give the client an idea of the appearance and flow of the system. This concept screen was a necessary step to secure the client’s approval and agreement for the continuation of the project. The above screens are the final concept screens of the gate control module, through which the application font, CTA buttons, icons, text boxes, colours, navigation, and elements were finalized.

A component sheet specifying all types of elements to be used in the application was created. In the sheet, drop-down menus, text fields, icon buttons, CTA buttons, regular buttons, chips, and tabs were created. These components were created as a base for all the UI elements that were going to be incorporated in the application.
The main colour theme used in the application is shades of blue.
The font used throughout the application is Nunito. Nunito is a sans-serif, well-balanced, readable font.

References from accessible third-party platforms were used for a few commonly existing modules, such as goods return and receipt lists. These references were used just to refer to the data present in it and not the design.
For the other modules, basic sketches were sent by the content team to give the design team an idea of how to make the screen appear. Most of the data was shared through unorganised Word documents containing content labels of each module.

In order to ensure a common platform for sharing all design deliverables, Zeplin software was used. The developers had complete access to the exported design screens on Zeplin from Figma (“Export to Zeplin” plugin was used on Figma) to know the relevant requirements, such as padding, spacing, dimensions, colour codes, font weight, and functionality.
Each interface screen on Zeplin produced the basic HTML and CSS codes, making the task easier for developers. Adding the “Flutter code” extension even provided the code suitable for Flutter development, which ensured the developers focused on the functionality and end product.
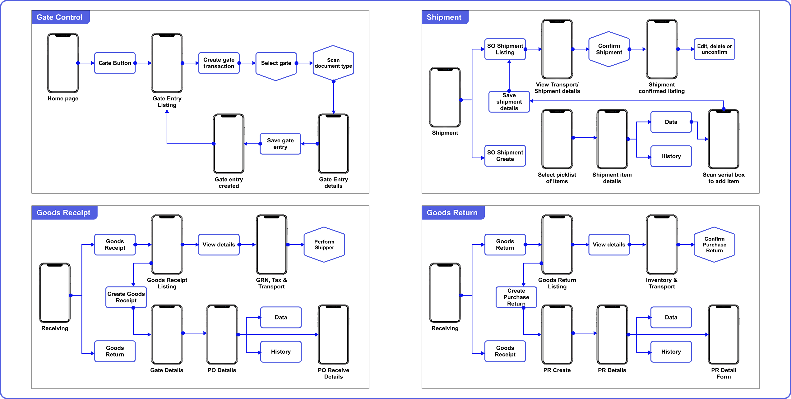
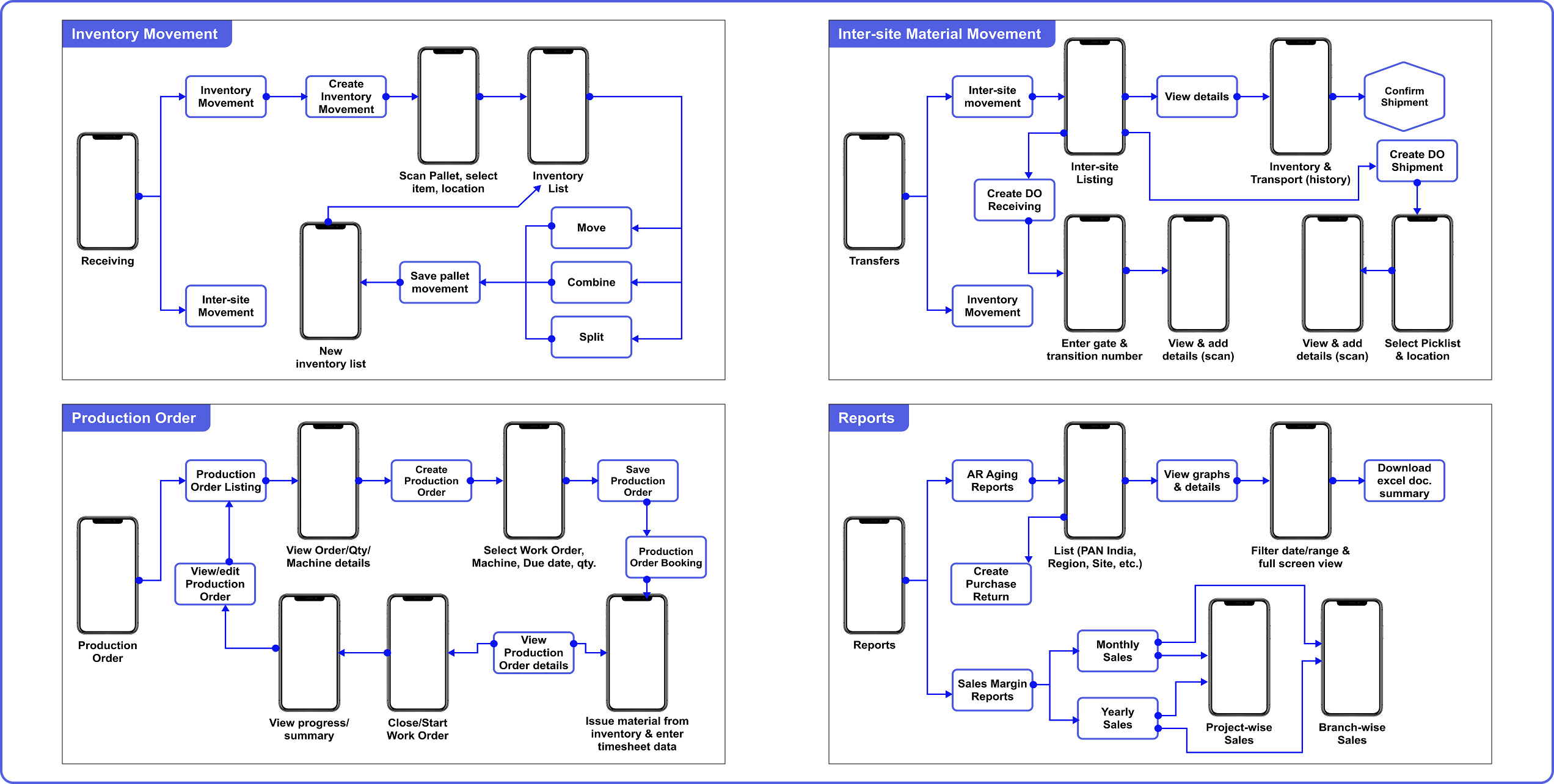
User Flows: All Modules


App Navigation: All Modules






Bug-bash Analysis
The design and development teams were simultaneously working on each module. The design team shared development-ready interfaces promptly to ensure that the development process stayed on track. This allowed for efficient use of time and quick corrections wherever necessary. While developers worked on new screens, the design team conducted bug bash analysis on the recently developed screens to compare the outcomes and assess whether they were ready for market launch.
For this project, bug bash was done for all modules, and the bugs were mostly similar developer-related issues. A combined write-up involving the most common issues and bugs has been prepared to summarize the entire bug bash testing. The above is a basic summary of the bug bash process.
Client Feedback & Approval
The client from Rexel who was in regular discussions with Aliter was a warehouse supervisor and higher-level employee who was not very involved in the modules designed for the warehouse workers. The communication from their end was to design and develop the application, making it ready for launch in the warehouses. It was also conveyed that the warehouse workers were trained by company experts and would get accustomed to the workings of the application quickly.
After the final discussions concluded, the client gave their approval to the entire design and development of the application. The main aim was to launch the application as soon as possible to support warehouse operations. Any other changes or feedback related to the interface would be based on the performance during regular operations.
Launch Preparation in Warehouse Operations
The WMS was launched for operations in May 2025 at the Coimbatore warehouse of Rexel India. Aliter announced the launch of operations via their LinkedIn social. Rexel enabled its Coimbatore warehouse to implement the WMS in full flow to assess its performance and capability before launching it in other warehouses across India.

The WMS had been operational for a month when performance-based insights began reaching Aliter. These insights were provided by the client to the organization in charge, who passed on the interface and functionality-based insights to the design team. The reception and attitude towards the entire app functionality were majorly positive (green), with suggestions for scope of improvement (yellow).

1. There will be a common scanning button for all three barcode types. The system will smartly detect the type of barcode scanned.
2. The action buttons have been made bigger in size to cater to all types of users.
3. Breadcrumbs will be displayed at the top of each page, where the users can keep track of where they are in the flow of each task.
4. The task-assist feature will allow the user to use a smart task guide to highlight the upcoming steps of each task in yellow.
The future scope of work includes the completion of the remaining modules of the WMS, such as equipment handling, packaging, tools, and the quality maintenance module. There is scope for this system to reach more clients who require a good WMS for managing their warehouse operations. In the Indian market, warehouse management systems are being implemented in more and more warehouses, and usage on mobile devices is being promoted in the market. The Aliter WMS is an efficient and capable system and is ready to be implemented in the market.
Another future scope for Aliter would be to make efforts and facilitate more discussions and interactions between the primary stakeholders and client representatives. Designers ensure more accurate and promising results when they get a detailed interaction with the stakeholders, which was not very possible during the course of this project.

The Travel App (Hypothetical)
This application has been developed around two distinct scenarios to address various facets of an app’s functionality and user needs. The first concept presents a creative storyboard of an individual embarking on a solo journey to Shimla, while the second concept focuses on planning a family trip to the same destination. The primary objective of this project is to develop an application that assists tourists in navigating and exploring a new city. The logo represents the map of Shimla in the background, and the running font represents continuous and seamless travel.
Scenario 1: Solo trip
The storyboarding frames above contain various scenarios that could possibly occur on a solo trip, like installing the application, blog sharing, and fitness tracker updating. The different features included in the application have been designed based on the following scenarios.
Scenario 2: Family trip
Users: Family of 4, including 2 brothers (elder & younger) and their parents
Travel: Arrived by their own personal vehicle, part of a long road trip
Type of Trip: Convenient and adventurous, enjoying the basics of the city
Interests: Trekking, eateries, shopping, local transport
Scenario: The elder brother, who has recently started working, decided to take his family on a road trip to Shimla, bearing the entire expenses. All the necessities for the travel and stay were taken care for, except for one aspect and that was what they would do in Shimla. Taking help from local guides was ruled out since they had just got scammed by one.
Task Flow: Trip Planner

Colour: The application utilized two primary colours, with the first serving as the design element for action buttons and interactive functions, while the second was applied as the background for essential but non-interactive features.
Font: The font used in the application was Space Grotesk, a sans-serif typeface that is proportional and designed to be more readable at non-display sizes.
As part of this project, secondary research was conducted to gather information about the importance of city-specific applications. The factors that influence the idea of introducing city specific applications are:
- Ease of travel: City guide apps can help tourists and locals explore cities more easily, with features like maps, directions, and information about attractions, restaurants, and hotels. They can also help users find events, save time and money, and access information offline.
- Smart-city progress: Smart city apps can provide real-time updates about events and other useful information to citizens. They can also help cities run more efficiently and respond to challenges. They can suggest the best routes based on traffic conditions, personal preferences, and environmental impact.
- Informative: An app can support almost 90% of smartphones, which makes it easy to use for finding locations.
Additionally, integrated technologies like Google Maps, AI assistant, and health trackers make it convenient for users to access multiple travel information anytime and anywhere. - Personalized suggestions: City applications can collect user preferences in terms of travel, eateries, etc. and give suggested locations to visit based on the information. This will further encourage users to share their personal preferences to ensure a convenient travel plan across the city.





The image carousel above shows the different task flows of each feature in the application. The different task flows are the onboarding process, travel planner (Mitra AI), route selection, home page navigation, blog page exploration, and fitness tracker.

Post-event Waste Management (A Design Methods Project)
Design methods refer to the structured techniques, procedures, tools, and resources employed during the design process. They serve to articulate and systematize a designer's approach, enabling the externalization and communication of their thought process. Post-event waste refers to the accumulation of discarded materials and by-products generated after the conclusion of an event, such as conferences, festivals, sports events, or social gatherings. Almost 92% send their waste to landfills without segregating based on a study. (TOI, 2023)
Project Design Process
Project Objectives
Post-event waste, if not properly managed, can end up in landfills, contributing to pollution and climate change. It can also strain local waste disposal systems and pose health risks.
The impact of post-event waste goes beyond the immediate venue, affecting local communities, ecosystems, and waste management systems.

We tried to understand what differences there could be in the waste generation process of small and big-scale events. To understand more about the waste type, generation, and segregation methods, we conducted primary research by using the relevant design methods.

Based on secondary research, we started mapping the path of where waste is generated and its aftermath. The complete course of waste, right from the events to the municipal corporation either recycling or disposing of the waste, was mapped out in detail.
Contextual Enquiry





Based on the inferences from the contextual inquiry, we singled out a few problem/stress areas that could be worked upon. A graph was made comparing the effort taken to manage waste to the environmental impact it could potentially have.

A fishbone diagram is a visual tool that helps identify the root causes of a problem. The key insights from the fish-bone diagram were the following:
1. There is a certain concern about cleaning up before time due to the constraint of venue closing.
2. The caterer is left frustrated when fewer than expected number of people attend the event.
3. When the catering organizations deliver the food to the NGO’s, they don’t receive proper communication about whether the food has reached the location.
4. There is no set mode of connection with companies innovatively purposing waste management.
User Persona Profiles



Pain points from User Personas
The following pain points have been key-listed above based on the user personas of catering managers, organizations, and knowledgeable individuals.
Storyboarding Scenarios



An opportunity area was discovered by linking the common pain points of all three persona sets. The final opportunity presented from the research was to bridge the gap between all the stakeholders through a system online.
A set of “how might we” questions were constructed to form a problem statement to proceed with. The “how might we” questions are as follows:
1. How might we ensure timely pick-up of waste so that the food waste is properly handled and disposed off?
2. How might we help caterers be more responsible towards better management of surplus food instead of being discarded all together?
3. How can we make it feasible for caterers to manage food waste more efficiently so that waste generated doesn’t end up in dumping sites?
Problem Statement
Competitor Analysis
We mapped the direct competitors based on apps that sell/donate surplus food and manage event waste.
Brainstorming ideas


Concepts/Ideas


Final Concept
This will be a platform to manage food waste in a more efficient manner that involves a harmonious ecosystem where NGOs, customers, and caterers converge seamlessly to make a positive impact on society. This is planned to be achieved by leveraging technology to enhance transparency and promote businesses by gaining rewards.
The features that will be included in the concept are as follows:
1. Real-time location of nearby NGOs and donors.
2. Giving assurance by tracking food from caterer to receiver.
3. Ensuring the good condition of food by adding the preparation time and food shelf life.
4. Give reward points to caterers, which promotes them to do donations
5. As reward points increase, rating and recommendation also increase, which helps find more clients and promote their business.
6. Shows goals and daily impacts of food donation.
User Flows


Interface Concepts




Possible/Probable Impacts
1. Reduction in food waste.
2. Promote and strengthen mutual trust and collaboration between NGOs and catering businesses through effective communication, shared objectives, and strategic partnerships.
3. Enhance awareness and encourage positive behavioral shifts in waste management practices through targeted education and engagement initiatives.
4. Create a common ecosystem for all types of users and services to plan and organize sustainable events.

KFC Application (Usability and A/B Testing)
KFC Corporation, doing business as KFC, is an American fast food restaurant chain that specializes in fried chicken. The purpose of the project was to revamp the KFC mobile application to improve usability, engagement, and retention. The project was carried out in four key phases: conducting usability testing on the existing application, developing redesigned interfaces, performing A/B testing to compare the two versions of the application, and delivering a final design proposal.
Bug Bash Analysis
Bug bash analysis is the process of reviewing and prioritizing the issues found during a bug bash. A bug bash is a collaborative event where a team works together to find bugs in a software product before its release. The goal is to identify as many bugs as possible within a set time frame.
In this case, we did a task-wise bug-bash analysis of the KFC India application based on the important flows in the application. The bugs in the application were listed down, and the findings and it’s impact were discussed.
Our team of 4 embarked on a collaborative bug-bash mission, with each member taking on specific flows of the app. We meticulously analyzed various sections, identifying a range of issues, including:


Bug Bash Insights
Auto-Fill for Delivery Address
Issue: Despite having an auto-fill feature, users still need to manually select the delivery location. The default address is hard to find and not visible enough.
Suggestion: The app should automatically select the default address, making it more convenient for users.
Performance Issues
Issue: The app delays in adding items, and users need to tap multiple times to complete actions, which leads to frustration. The confirmation message for adding items is too quick, leading to confusion.
Suggestion: Improve app responsiveness and provide clearer, more visible confirmation that an item has been added.
Search and Filters
Issue: Users have to manually remember item names to search for them, increasing cognitive load. There are no filters for dietary preferences or price ranges.
Suggestion: Add filters like “Vegetarian,” “Low Cost,” and “Gluten-Free,” and include a price range filter to help users quickly find relevant items.
Visual & UI Consistency
Issue: Inconsistent font sizes, button styles, and misaligned elements affect visual harmony and usability. Text truncation and misplacement of offers cause confusion.
Suggestion: Standardize typography, button styles, and imagery across pages. Ensure that text and elements are well-aligned and legible, avoiding truncation.
Accessibility Issues
Issue: Poor contrast and small text size make the app difficult to read for users with visual impairments.
Suggestion: Increase text size and contrast to meet WCAG accessibility guidelines. Ensure the tappable areas of icons like the heart meet the recommended 44×44 px.
Heuristic Evaluation
Task-wise Heuristic Evaluation




We conducted a competitive analysis of top fast-food chains and food delivery apps (KFC, McDonald’s, Domino’s, Zomato, Swiggy, etc.) to evaluate their UX/UI. The focus was on navigation, design, personalization, performance, and user engagement. This analysis highlights key strengths and opportunities across the platforms, offering insights into industry standards for enhancing user experience.

A detailed SWOT analysis was mapped out from the competitor analysis.
User Flow & Personalization: Zomato and Swiggy excel in personalized experiences and seamless user flows, while fast-food chains focus on simplicity.
Engagement & Offers: Food delivery apps drive high engagement through frequent offers and loyalty programs, unlike fast-food brands with limited promotions.
Performance & Support: Zomato and Swiggy offer superior customer support and faster, more reliable performance across devices.
Search & Integration: Advanced search and better cross-platform integration are strengths of food delivery apps compared to fast-food chains.
About Usability Testing
User testing is a process that involves observing and analyzing how users interact with a product to gather feedback and improve the design. It is a technique used to evaluate how easily users can interact with a product or system by having them perform specific tasks. For our project, we conducted moderated in-person usability tests.
Usability Testing Process Flow Chart
Moderators Role



Moderators Script
A detailed moderator script was prepared to assist the moderator in conducting the user testing session. Follow-up task-related questions were prepared beforehand, and the moderator could ask any relevant question they thought would give key insights.
Tasks to perform
Detailed Task Analysis




Interaction Style:
1. Most users navigated the app through trial and error, relying heavily on visible cues (e.g., buttons, icons).
2. Users expected common interaction patterns from competitor apps (e.g., McDonald’s, Zomato).
3. Users preferred simplicity and disliked redirections to external browsers for account creation and sign-in.
Notable Actions:
1. Repeated attempts to click on unresponsive or small-sized icons (e.g., heart icon for favorites).
2. Frequent mentions of confusion with search and filter functionalities being misleading.
3. Frustration over UI inconsistencies like buttons and navigation not lighting up as expected.
4. Users compared the app unfavorably to competitor apps, finding it less intuitive.
Common Patterns:
1. Account Creation: Users expected an in-app experience without redirection.
2. Address Addition: Users followed navigation paths logically but got confused by unclear labels like “My Stores & Addresses.”
3. Favorites: Users struggled with inconsistent feedback, unclear icon placement, and the need for confirmation messages.
4. Checkout: Users faced misleading navigation labels and poor coupon application feedback

An empathy map is a tool that helps understand how a target audience thinks, feels, and behaves. In this case, the actions, emotions, and thoughts of the users were mapped out while using the KFC application.
Usability Issues
These were the 4 main usability issues found in the application based on which A/B testing was conducted.

A survey was conducted after the usability testing sessions, and each of the participants gave their opinions about different components of the application.
Sign-Up Process:
Browser redirection, unclear icons, and mandatory phone number entry frustrate users.
Homepage Improvements:
Improve offer visibility, simplify the navigation bar, and relocate the “Account” tab.
Offers & Discounts:
Place “Apply Offers” below the total amount and highlight discounts clearly.
Menu Card:
Focus on key details, improve layout, and show ratings and reviews for trust.
Favorites & Filters:
Add categorization, improve feedback, and fix the misleading “Search” icon.
General Design:
Address alignment, sizing issues, and overall UI consistency for a more polished look.

How are we solving this problem?
We refined the screens based on critical insights obtained from user testing and further validated the redesigns through A/B testing.
This process allowed us to assess the performance of the updated designs, ensuring they addressed user pain points while enhancing usability, engagement, and overall satisfaction.
About A/B Testing
A/B testing is a method used to compare two versions of an app or webpage to determine which one performs better. AB testing requires two separate groups to be involved in the testing of the two different versions of the webpage or app, with only one element being different in each flow being tested.
How is A/B testing being conducted?
Step 1: Set the end goal of the task
Ex: In case of adding an offer code, the end goal will be for the user to utilize and add the code to an item in the cart
Step 2: Propose a test hypothesis:
Propose a hypothesis which should include the potential outcome you anticipate of each of the tasks
Step 3: Set categories that you are going to assess: Categories include time taken, errors made, ease of understanding, user review, etc.
Step 4: Analyze results, note down insights, and suggest recommendations. Categorize insights based on test results and suggest recommended changes related to app interface
A/B testing in detail




Final prototype of A/B tested flows




Recommendations:
1. Personalized meal recommendations using AI by observing the ordering history of the user.
2. The app requires good and apt UX writing that matches the target audience (youth) at a few places.
USP Ideas:
1. Gamified rewards: Create a “Bucket Points” system where customers earn points with every order to unlock exclusive perks.
2. Customizable Bucket Builder: Allow users to create their own meal bucket by choosing preferred chicken pieces, sides, and drinks, with instant price updates and also offering curated offer combos.
3. Time Capsule Meals: Users can pre-order meals for specific future dates, like birthdays, anniversaries, or events (ex., schedule a family bucket delivery for game night next Friday).
4. Colonels Deal Maker: “Colonel’s Deal Maker” is an interactive, AI-powered feature where users negotiate their meal prices directly with a virtual avatar of Colonel Sanders. The experience blends playful bargaining with engaging storytelling, creating a unique and personal interaction every time users order through the app/Kiosk.

A survey was designed to gather user feedback, validate our unique selling proposition (USP) ideas, and support our recommendations with real user insights. This initiative helped us understand user preferences and refine our approach based on the reviews.

UX Design Proposal (Hypothetical)
A design proposal is a document or presentation that defines the objectives, scope, and methodology of a design project. It serves as a tool for designers to convey their ideas to clients and secure their approval for a project. This design proposal is prepared for IRCTC, focusing on enhancing the user experience of its online booking platform. The design firm drafting this particular design proposal has been named Synergia, which comprises a well-versed and experienced design team to execute any project on a large scale such as this.
I have included a design proposal in my portfolio to highlight my design writing and communication skills. I understand that having good communication skills is a must, and this is my way to showcase them. I feel design communication skills are important to showcase in today’s world, so I have decided to add a hypothetical design proposal created for IRCTC.
Establishing a strong and positive impression with a client is essential to instill confidence and encourage them to entrust their project to the design firm.
A design proposal is the first impression in front of a client. A good design proposal is necessary to convince a client that the project will be well executed. It also clears many doubts and uncertainties beforehand to avoid conflict of interest during the course of the project. Also, it even creates an opportunity to demonstrate the skills and experience one has and to communicate how passionately the project is being executed. The important factors that a good design proposal influences are:
1. Establish trust: A design proposal helps you build trust with your client by clearly defining the scope of work and deliverables.
2. Stand out from the competition: A well-crafted design proposal can help you set yourself apart from other designers.
3. Protect your interests: A design proposal can help protect you from a client’s shifting expectations and goals. It can also establish legal and contractual clarity with clear terms and conditions.
A good proposal must convince the concerned client about the proper execution of the project. The language of the proposal must include important design-related terms related to executing the project and technical terms for the client to relate to as well. A client’s needs and goals should be taken into consideration while crafting the proposal to ensure the proper planning and execution of the project. Key contents of a design proposal are:
Project Scope, Project Description, Timeline, Budget, Design Process, and Terms/Conditions Agreement.
The image above shows a few of the pages in the design proposal to highlight the design language, page layout, font displays and theme displays.
The Proposal in Brief
Mentioned below is a summary of the project goals, deliverables, methodology, and timeline that have been specified in the design project proposal.
Project Goals
Project Deliverables
Project Methodology
Project Timeline






